Contact us
Add: Floor 11, Yinfeng Building, No. 6, Liyang Road, Shizhong District, Jinan, Shandong Province, China
Tel: 86-0531-89019966
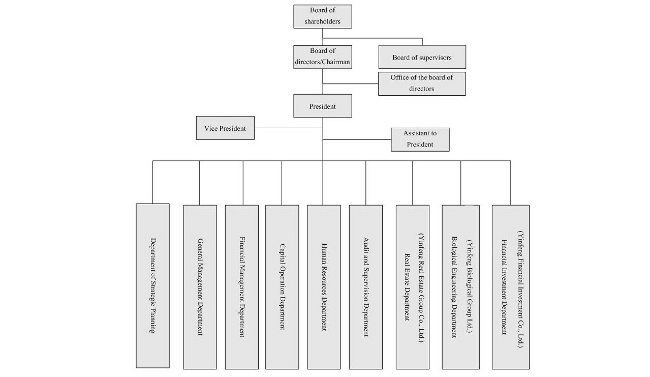
Organization and Management Chart of Yinfeng Group (Shandong Yinfeng Investment Group Co., Ltd.)



Organization and Management Chart of Financial Investment Department of Yinfeng Financial Investment Co., Ltd.
